当前位置: 首页 >> 行业动态 >> 正文

适老环境与现代养老

发布者: [发表时间]:2024-05-18 [来源]: [浏览次数]:


序言: 

 

本文提出适老环境范围等相关概念,分析了适老环境与无障碍环境的区别,明确了居家适老环境设计的基 本原则,详细描述了居家适老环境的施工改造与住宅适老环境的设计方法。适老空间环境决定适老辅具的应用,没有适老环境就没有现代养老。 

关键词:适老环境,适老辅具

2F9D9

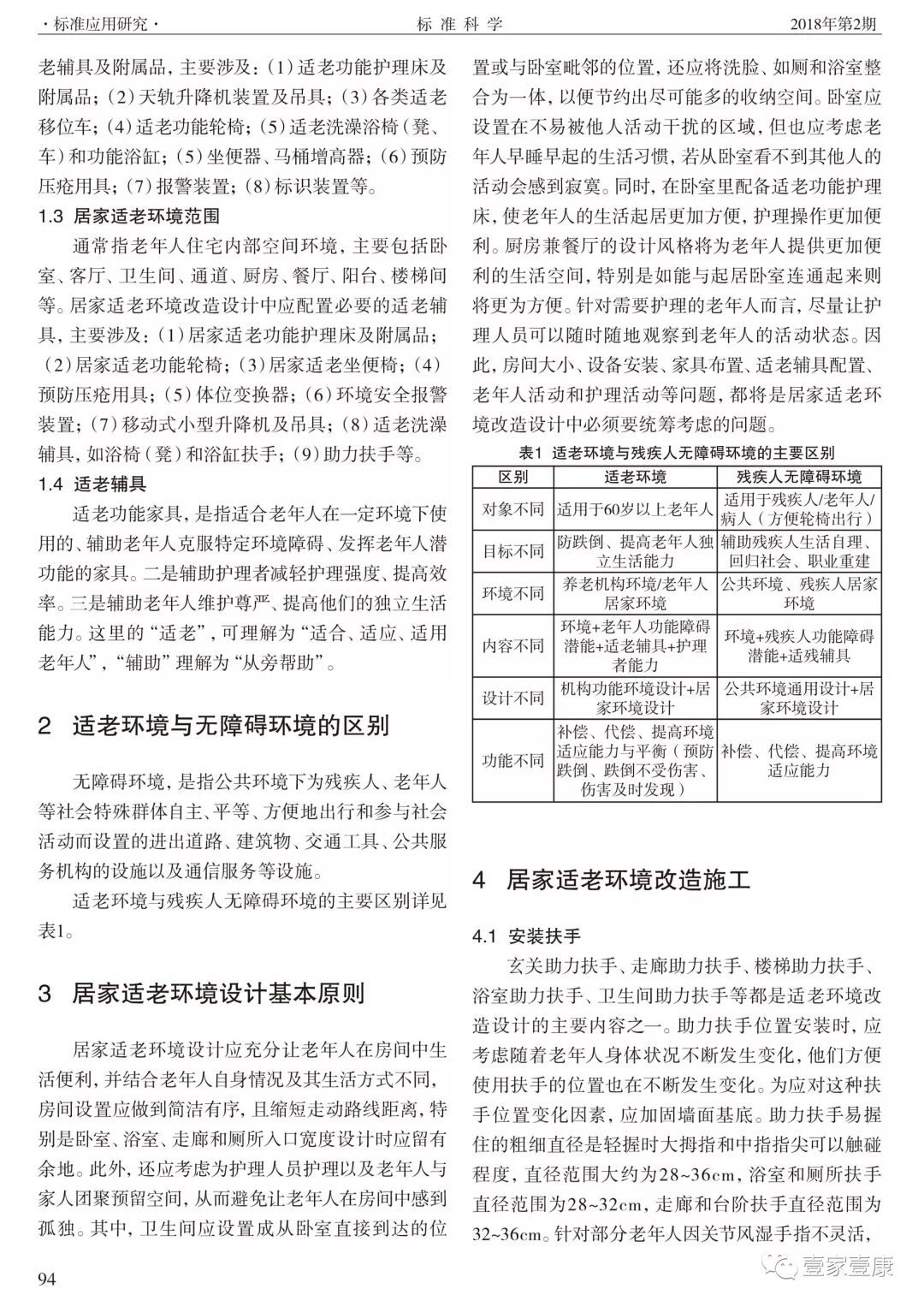
317BB

597CA

5AE48

354B6